
舊版名稱為“生物課程標準”,而在新版將“生物”改為“生物學”,即“生 物學課程標準”。名稱的改變,并非“一字之差”,而是在暗示課程理念的變革。 新版的修訂并不是“從無到有”,而是在“繼承”舊版的成果和十余年高中生物課 程改革的經驗,以堅持第八次基礎教育改革指向的前提之下與時俱進。“發展”的 要點就是“生物學學科核心素養”,依據生物學學科核心素養的要素,更新課程理 念、重塑課程目標、設計合理的課程結構、內容框架、增添學業質量標準,凸顯基 礎性和選擇性;同時吸收近年來科學教育“學習進階”及“聚焦生物學大概念”等 方面的研究成果,凸顯一致性、連貫性網。
課標的前言編排有所改動,舊版囊括“課程性質、理念及設計思路”新版則主 要對“課程方案、課標修訂指導思想、基本原則、修訂的主要內容和變化”進行詮 釋,廣大教育工作者和預備教師可根據前言快速了解新版的修訂變化,明確改革的 方向。
一、生物學學科核心素養
生物學學科核心素養是生物學領域中一種關鍵能力,主要由四維度(生命觀念、 科學思維、科學探究、社會責任)構成,是學生長遠發展,適應社會所必須的能力 和品質品格。生物學學科核心素養涉及到多方面的內容,除專業知識外,還包括學 生自身的思維認知、職業素質等方面追求學生的多元化發展,是學生學習的最 終目標,生物教育活動的一切開展都是為了學生生物學學科核心素養的達成。在核心素養18個基本要點之中:科 學思維、勇于探究、珍愛生命、社會責任、問題解決,是高中生物學科可以做出明 顯貢獻的方面,其余方面在課程中也有所體現如。
生物學核心素養 | |||
生命觀念 | 科學思維 | 科學探究 | 社會責任 |
是指對觀察到的 生命現象及相互關系 或特性進行解釋后的 抽象,是經過實證后的 想法或觀點,是能夠理 解或解釋相關事件和 現象的品格和能力。 | 是指尊重爭實和 證據,崇尚嚴謹和務實 的求知態度,運用科學 的思維方法認識事物、 解決實際問題的思維 習慣和能力。 | 是指能夠發現現 實世界中的生物學問 題,針對特定的生物學 現象,進行觀察、提問、 實驗設計、方案實施以 及結果的交流與討論 的能力。 | 是指基于生物學 知識,參與個人與社會 事務的討論,作出理性 解釋和判斷,嘗試解決 生產生活中的生物學 問題的擔當和能力。 |
1.學科核心素養繼承超越三維目標
美國著名教育心理學家布魯姆制定了教育目標的分類系統:認知、情感以及動 作技能。2001年我國《基礎教育改革剛要(試行)》中首次提到“知識與技能、過 程與方法、情感態度與價值觀”,結合我國教育實際,舊版提出知識、技能、情感 態度與價值觀三個維度即“三維目標”網。“三維目標”為學生全面發展貢獻顯著, 但在一些方面仍有不足之處。
學科核心素養和三維目標的關系是繼承與超越的關系,學科核心素養作為三維 目標的上位概念而存在。在新版中要求核心素養落實到每一節課中,四條學科核心 素養是知識、能力、情感態度與價值觀的結合體,在教學過程中不能簡單的將“知 識獲取”剝離,從而有效防止了偏重知識本位傾向,同時在課標的內容標準中對應 核心素養提出每個教學模塊的教學提示、教學要求,保證了課程目標的切實達成。
2.學生主體地位趨顯
以生物學學科核心素養為課程目標,強調適應個人終身發展與社會發展的人格 品質和關鍵能力的培養,由此學生以社會人與自然人結合體的形式強調了作為課程 主體的地位,社會和個人的等量齊觀,使得教育主體形式趨向于以學生和社會為主、 教師為輔的模式,更加強調學生的自主學習。
不過新舊兩版課標設定的課程目標都以“多元目標”對抗“二元目標”,改變 以分數定結果、定學校的應試教育頑疾。提倡學生的主動參與,實踐創新,培養終 身學習的能力,增強社會責任感,即“核心素養”對“三維目標”的繼承。在教育 價值上,“三維目標”著重解釋如何培養全面發展之人,“核心素養”則闡釋全面 發展的人是什么樣的,應內化哪些核心素養,超越“三維目標”成為上位概念。
二、生物學大概念
大概念是指在學科領域中最精華,有價值的學科內容。生物學大概念反映的是 物質和生命世界的自然法則,貫穿于生物學科課程的全部。由若干個生物學大概念 構成的生物學課程框架對生物課程有很好的覆蓋。
用生物學大概念建構課程框架和內容要求,突出“少而精”必修課程和選擇性 必修課程模塊內容聚焦生物學大概念的教與學,精簡課程內容,學業減負,確保課 程內容廣度、深度適合學生年齡特點,通過學習進階的思想,弱化了指向學習結果 的具體操作性描述,關注學習過程中學生理解和應用及學科核心素養的達成。
“大概念”適用于一定的物體及現象,可解釋或者預測較大范圍的自然現象。 埃里克森說過核心概念是學科的中心,具有超于課堂的持久性和遷移性區。圍繞生 物學大概念組織教學正在逐步改變我們的課堂,凸顯重要概念在學習內容中的價值, 進階上位概念,以點帶面,促進學生大概念形成、素養轉化、行為的持久驅動。新 版普通高中生物課程標準的課程內容標準部分主要由內容要求、教學提示、學業要 求三個部分構成,框定了教學范圍,指明教學深度廣度、教學建議,是此次課標改革的亮點。
三、優化課程結構,突出基礎兼顧多元
隨著社會飛速發展,科技進步對人們日常生活和就業產生極大的影響,這些變 化對世界各國的教育系統提出了新的挑戰。
舊版依據《基礎教育課程改革綱要(試行)》和《普通高中課程改革方案》設 計,分為必修(分子與細胞、遺傳與進化、穩態與環境)和選修(生物技術實踐、 生物科學與社會、現代生物技術專題)

新版依據普通高中課程方案設置必修、選擇性必修(選修I )和選修(選修II) 課程,在必修課程和選擇性必修課程模塊內容的設計上,保持了與舊版比較明顯的 銜接,設計思路基本一致。在此基礎之上新版減少必修,增設選修。
新版必修囊括兩個模塊。在新版高中課程方案中提出了學生畢業的要求,各學 科課程必修學分下調,(語文8分、數學8分、外語6分、生物4分)生物必修每 個模塊2分、選擇性必修每個模塊2分、選修II每個模塊1分,由此強化了選修課 的地位。由于必修模塊學分整體下調,縮短整體課時,生物必修模塊學時由原來的 108學時下調為72學時,每周2至4學時,時間緊、任務重,建議從高一開設。伴 隨課時減少,必修課程內容也必然會有所更新,“分子與細胞”是學習生物學的基 礎,重要地位不言而喻;“遺傳與進化”在自然科學中為人類文化的建設、生命現 象的廣泛闡釋做出的貢獻也是其他模塊所不能比擬的,所以新版生物必修模塊的設 置是眾望所歸。
選擇性必修包含三個模塊。其中“穩態與調節”、“生物與環境”是舊版生物 課程必修3 “環境與穩態”的一個細致的分割,整體內容不變;“生物技術與工程”

高考改革提出“統考語數外+自選科目”的模式,也稱作“3+3”模式,較之于 以往的高考模式具有較大的進步性:在人才選擇上更為靈活,學生可根據自身的實 際情況來做好自身未來發展的規劃,更好適應未來發展形勢。劉恩山教授曾提到就 科學課程的改革方向而言,課程的決策人員不再僅限于學校體系,而是立足未來社 會需求、人才市場要求變化。新版基于學生生物學學科核心素養的達成,優化課 程結構,構建課程內容,在充分繼承科學教育研究成果和生物學課改經驗之上,緊 跟時代特點,增強課程操作性,注重基礎,兼顧學生的多元發展。
新版中必修課程是為學生的全面發展設置,面向全體學生,全修全考,“分子 與細胞”、“遺傳與進化”課程內容處于現代生物學核心,是學生后續學習及發展 規劃的基礎;選擇性必修是學生根據個人意愿與升學方向選擇學習的課程,選修選 考,是學生職業規劃、專業發展之基礎;選修II學生自主選修,例如學校開設的一 些地方課程或校本課程,學而不考或者學而備考,為學生就業和高校招生錄取提供 參考,為學生多元發展創條件。
“地方和學校根據高考的動態來決定教學內容”這已經是教育中逃脫課程標準 規定,“光明正大”的進行“統一選修”或者“指定選修”的“大一統”思想"。 而這種思想就忽略了課程結構選擇的特性,將個別選修課程當做必修教學,忽略了 學生多元化的需求。在高考指揮棒的作用下,當前選修課失去了應有的意義。例如 當前普通高中生物教材,往往在實際教學過程中學校都會指定選修課本,當然這其 中肯定會由于地方資源、師資水平、地方管理的不配套,造成很多學校不能夠按部 就班的根據課程標準、課程方案去開展課程,只能盲目的走過場。尤其是一些農村 高中學校或者是一些規模小的學校,客觀條件更是捉筋見肘,由此選修課的落實也 只能是課程標準上的“紙質藍圖”。鑒于此新版提出了學生“選課制”。
在“3+3”模式下,如果學生選擇生物,在完成了必修模塊的前提下,如果報 考大學是生物方向,就要繼續學習選擇性必修,否則可以直接在選擇性必修、選修 II、其他學科選修中三選其一,在修夠學分的情況下,也可以不再選擇。所以選擇 性必修和選修課程同時開設,供學生選擇。
四、精設課程內容,生物學大概念點帶面
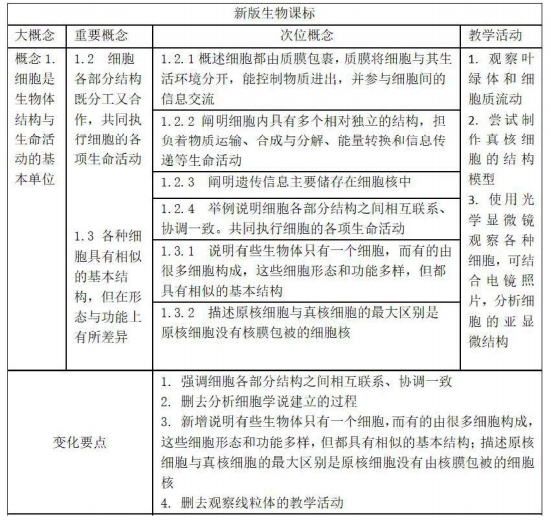
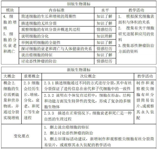
新版在必修和選擇性必修的設計安排上總體與舊版相似。以必修1 “分子與細胞”為例,武漢樂學教育進行新舊兩版高中生物課標內容標準對比。







同樣緊扣生物學學科核心素養,突出新版對舊版提及的“工程學”的繼承與發展。 深入理解生物學大概念,提高實踐探究能力。
選修II課程是學生自主選擇學習的課程。涉及現實生活應用、職業規劃前瞻、 學業發展基礎三個方向及多個拓展模塊。在保證共同基礎的前提下,為不同發展方 向的學生提供有選擇的課程,為學生進一步學習及未來職業發展奠定基礎。
由此生物學學科總體課程結構模塊設置如下,以必修為基礎,選修為拓展的倒 金字塔式,突出基礎兼顧多元。
五、考情分析
專題 | 真題 | 涉分 | 考點 | 題型 | 難度 | ||
專題1 細胞的分子組成 | 組成細胞的元素和無機物 | 蛋白質與核酸 | 糖類與脂質 | ||||
2020山東,16 | 3 | 蔗糖、纖維素 | 選擇 | 中 | |||
專題2 細胞的結構與功能 | 多種多樣的細胞與病毒 | 細胞膜與細胞壁 | 細胞質與細胞核 | ||||
2020課標全國Ⅰ,1 | 6 | 新冠肺炎疫情 | 選擇 | 易 | |||
2020課標全國Ⅰ,29 | 10 | 細胞膜 | 細胞器 | 非選擇 | 中 | ||
2020山東,1 | 2 | 細胞膜 | 細胞器 | 選擇 | 中 | ||
專題3 物質進出細胞的方式 | 細胞的吸水與失水 | 物質進出細胞的方式 | |||||
2020課標全國Ⅰ,4 | 6 | 細胞的吸水與失水 | |||||
2020課標全國Ⅰ,30(2) | 3 | 根對無機鹽的吸收 | 非選擇 | 易 | |||
2020山東,3 | 2 | 質壁分離 | 選擇 | 易 | |||
專題4 酶和ATP | |||||||
專題5 細胞呼吸 | 有氧呼吸與無氧呼吸 | 影響細胞呼吸的因素 | |||||
2020課標全國Ⅰ,2 | 6 | 種子貯存 | 選擇 | 中 | |||
2020課標全國Ⅰ,30(1) | 3 | 中耕松土 | 選擇 | 中 | |||
2020山東,2 | 2 | 瓦堡效應 | |||||
專題6 光合作用 | 捕獲光能的色素與結構 | 光合作用的原理及應用 | 光合作用與細胞呼吸 | ||||
2020課標全國Ⅰ,30(3) | 4 | 影響光合作用的因素 | 非選擇 | 中 | |||
2020山東,21 | 9 | 光合作用過程 | 非選擇 | 中 | |||
專題7 細胞增殖 | 有絲分裂與無絲分裂 | 有絲分裂的觀察 | |||||
2020山東,5 | 2 | 細胞周期 | 選擇 | 難 | |||
2020山東,6 | 2 | 染色體橋 | 選擇 | 中 | |||
專題8 細胞的分化、衰老、 | 細胞的分化與全能性 | 細胞的衰老與死亡 | |||||
2020全國一卷和山東卷未考 | |||||||
專題9 遺傳的細胞基礎 | 減數分裂與受精作用 | 減數分裂與有絲分裂綜合 | |||||
2020全國一卷和山東卷未考 | |||||||
專題10 遺傳的分子基礎 | 遺傳物質探索 | DNA的結構與復制 | 基因的表達 | ||||
2020全國一卷和山東卷未考 | |||||||
專題11 基因的分離定律 | 孟德爾遺傳實驗的科學方法 | 基因的分離定律及應用 | |||||
2020全國一卷和山東卷未考 | |||||||
專題12 基因的自由組合定律 | 孟德爾兩對相對性狀的雜交實驗 | 自由組合定律及應用 | |||||
2020山東,23 | 16 | 基因位置的實驗探究 | 非選擇 | 難 | |||
專題13 伴性遺傳和人類遺傳病 | 伴性遺傳病 | 人類遺傳病 | |||||
2020課標全國Ⅰ,5 | 6 | 伴性遺傳 | 選擇 | 中 | |||
2020山東,4 | 2 | 人類遺傳病的檢測和預防 | 選擇 | 中 | |||
2020山東,17 | 3 | 人類遺傳病 | 選擇 | 難 | |||
專題14 生物的變異與育種 | 基因突變與重組 | 染色體變異 | 育種 | ||||
2020課標全國Ⅰ,32 | 9 | 基因重組 | 誘變育種 | 非選擇 | 中 | ||
2020山東,13 | 2 | 育種 | 選擇 | 中 | |||
專題15 生物進化 | 現代生物進化理論 | 共同進化和生物多樣性的形成 | |||||
2020全國一卷和山東卷未考 | |||||||
專題16 人體的內環境與穩態 | 內環境的組成與理化性質 | 內環境穩態 | |||||
2020全國一卷和山東卷未考 | |||||||
專題17神經調節 | 反射與人腦的高級功能 | 興奮的傳導與傳遞 | |||||
2020山東,7 | 2 | 聽覺的產生 | 選擇 | 中 | |||
2020山東,22 | 10 | 興奮的產生與傳遞 | 非選擇 | 中 | |||
專題18 體液調節與神經調節的關系 | 脊椎動物激素的調節 | 血糖調節 | 體溫調節與水鹽調節 | ||||
2020課標全國Ⅰ,3 | 6 | 甲狀腺激素的作用 | 選擇 | 中 | |||
2020課標全國Ⅰ,31 | 10 | 血糖調節 | 非選擇 | 中 | |||
2020山東,8 | 2 | 甲狀腺激素的合成與調節 | 選擇 | 中 | |||
2020山東,18 | 3 | 水鹽調節、體溫調節 | 選擇 | 中 | |||
專題19 免疫調節 | 免疫系統的組成及功能 | 免疫功能異常與免疫學應用 | |||||
2020山東,15 | 2 | 病毒檢測 | 選擇 | 中 | |||
專題20 植物激素調節 | 植物生長激素 | 其他植物激素 | |||||
2020山東,9 | 2 | 生長素 | 細胞分裂素、赤霉素 | ||||
專題21 種群和群落 | 種群 | 群落 | |||||
2020課標全國Ⅰ,6 | 6 | 豐富度 | 選擇 | 易 | |||
2020山東,11 | 2 | 種群數量變化 | 選擇 | 中 | |||
2020山東,19 | 3 | 群落演替 | 選擇 | 中 | |||
專題22 生態系統與生態環境的保護 | 生態系統的結構 | 生態系統功能及而定性 | 生態環境的保護 | ||||
2020山東,10 | 2 | 瀕危動物的保護 | 選擇 | 中 | |||
2020山東,24 | 9 | 生態系統的功能及穩定性 | 非選擇 | 中 | |||
專題23 傳統發酵技術與微生物的利用 | 傳統發酵技術 | 微生物的培養與應用 | |||||
2020山東,12 | 2 | 米酒制作 | 選擇 | 中 | |||
2020課標全國Ⅰ,37 | 15 | 微生物的篩選 | 非選擇 | 中 | |||
專題24 細胞工程與胚胎工程 | 植物細胞工程 | 動物細胞工程 | 胚胎工程 | ||||
2020課標全國Ⅰ,38 | 15 | 單克隆抗體 | 非選擇 | 中 | |||
2020山東,14 | 2 | 胚胎工程 | 選擇 | 易 | |||
專題25 基因工程和生物技術的安 | 基因工程的工具與操作 | 基因工程的應用與蛋白質工程 | |||||
2020山東,25 | 11 | 基因編輯 | 非選擇 | 難 | |||
下一篇:已經沒有了
武漢市武昌區智學廣譽文化教育培訓學校有限公司